Sumpners test är en viktig metod som används för att testa transformatorer säkert och effektivt.Det hjälper till att studera transformatorprestanda under full belastning utan att slösa mycket kraft.Den här artikeln förklarar dess koncept, historia, arbete, utrustning, procedur och praktiska användningsområden på ett enkelt och tydligt sätt.
Katalog

Figur 1. Sumpners test
Sumpners test är en metod som används för att testa transformatorer under full belastning utan att faktiskt använda full belastning.Den använder två identiska transformatorer sammankopplade för att simulera verklig drift, vilket möjliggör mätning av effektivitet, förluster och temperaturökning samtidigt som den förbrukar mycket lite ström.
Den främsta anledningen till att utföra Sumpners test är att det ger en
noggrann bedömning av effektivitet, temperaturökning och övergripande
prestanda medan den bara förbrukar en liten mängd ström jämfört med en
direkt belastningstest.Eftersom endast förlusterna levereras från källan och
inte full belastning, energiförbrukningen förblir mycket låg.
Kl
samtidigt, den test gör det möjligt att observera hur transformatorerna
bete sig termiskt över tide, vilket gör det möjligt att mäta temperatur
stiga under kontinuerlig drift.Detta gör metoden ekonomisk, säker,
och mycket praktisk, speciellt för att testa stora transformatorer där
att applicera en verklig full belastning skulle vara dyrt, ineffektivt och
svårt att ordna.
Sumpners test introducerades i 1891 av William Edward Sumpner, a
Brittisk elektroingenjör, under den tidiga utvecklingen av transformator
teknik.Vid den tiden krävde att testa transformatorer vid full belastning en
stor mängd ström, vilket gör det dyrt och ineffektivt.Sumpner
utvecklat en metod med två identiska transformatorer kopplade ihop
att simulera verkliga arbetsförhållanden samtidigt som den förbrukar endast en liten mängd
av makt.
Denna inställning tillät fulllastström att flöda, vilket producerade faktiska
uppvärmning och förluster, vilket möjliggör noggrann mätning av effektivitet,
spänningsreglering och temperaturhöjning.I början av 1900-talet, metoden
blev mycket använd på grund av dess praktiska och kostnadseffektivitet, och
det är fortfarande en viktig och pålitlig testmetod för transformatorer
idag.

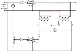
Bild 2.Kretsdiagram för Sumpners test
Kretsschemat för Sumpners test (back-to-back test) består av
två identiska transformatorer (T₁ och T₂) sammankopplade.Den primära
lindningar av båda transformatorerna är anslutna parallellt med en nominell AC
utbudet, med en voltmeter, amperemeter och wattmeter (W₁) används för att mäta
spänning, ström och järn (kärn)förluster.Sekundärlindningarna är
anslutna i opposition så att deras spänningar tar ut varandra,
vilket resulterar i ingen cirkulerande ström initialt.
A variac är ansluten
den sekundära kretsent att applicera en liten spänning, som producerar
cirkulerande ström och skapar fulllastförhållanden.Instrument som
an amperemeter, voltmeter och wattmeter (W₂) i sekundärkretsen
mäta ström, spänning och kopparförluster.Detta arrangemang tillåter
noggrann testning av transformatorprestanda med mycket lite ström.
Sumpners test möjliggör noggrann beräkning av transformatorns effektivitet
genom att mäta faktiska förluster under fulla förhållanden utan att dra
full belastning.
1. Mät järnförlust (W₁)
• Läs från primär wattmätare
• Representerar kärnförluster (järn)., som förblir konstant vid märkspänning
2. Mät kopparförlust (W₂)
• Läs från sekundär wattmätare
• Representerar kopparförluster vid full ström
3. Beräkna total förlust
Total förlust = W1 + W2
4. Beräkna uteffekt
Effekten beror på belastning och effektfaktor:
Utgång = V₂ × I₂ × cosφ
• V2 → Sekundär spänning
• I₂ → Ladda ström
• cosφ → Effektfaktor för belastning
5. Beräkna effektivitet

Verkningsgraden kan beräknas vid alla belastningsförhållanden genom att justera
nuvarande värden.Eftersom båda transformatorerna bär fulllastström, koppar
förluster är realistiska.Endast strömförlust dras från strömförsörjningen, vilket gör att
testa ekonomiskt.Hjälper till att hitta maximal effektivitet genom att variera belastningen
villkor.

Figur 3. Applikationer av Sumpner test
• Transformatoreffektivitet → Används för att hitta effektiviteten hos transformatorer under full belastning utan att slösa mycket ström.
• Spänningsregleringsmätning → Hjälper till att avgöra hur utspänningen ändras när belastningen varierar.
• Värmekörningstest → Tillåter kontroll av temperaturstegring och värmeeffekter under kontinuerlig drift.
• Utvärdering av prestanda → Hjälper till att analysera transformatorns totala prestanda under verkliga arbetsförhållanden.
• Laboratorieanvändning → Används vanligtvis i elektriska labb för praktiska experiment och lärande.
• Industriell testning → Används i industrier för att testa stora transformatorer ekonomiskt och säkert.
Använda icke-identiska transformatorer
Om transformatorerna inte har samma klassificering kommer de inte att dela belastningen ordentligt och resultaten blir felaktiga.
Fel polaritetsanslutning
Felaktig sekundär anslutning kan orsaka kraftig ström, vilket leder till kortslutning och skador.
Hoppa över den första kontrollen
Att inte säkerställa nollström vid start kan påverka avläsningar och ge felaktiga förlustvärden.
Tillsätter spänning för snabbt
Plötslig spänningsökning kan skapa hög ström och kan skada transformatorerna.
Felaktig instrumentanslutning
Om mätare är felaktigt anslutna blir avläsningarna inte korrekta.
Ignorera instrumentavläsningar
Att inte titta på avläsningar kan leda till osäkra förhållanden som överhettning eller överström.
Överbelastning av transformatorerna
Överskridande av märkström kan orsaka överhettning och minska transformatorns livslängd.
Dåliga anslutningar
Lösa ledningar kan orsaka gnistor, upphettning och felaktiga mätningar.
Försummar säkerhetsanordningar
Att inte använda säkringar eller brytare ökar risken för skador vid fel.
Felaktig avstängning
Att slarva av installationen kan orsaka plötsliga förändringar och påverka utrustningens säkerhet.
Funktion
|
Sumpners
Testa
|
Öppna
Kretstest
|
Syfte
|
Används för att bestämma effektivitet,
spänningsreglering och temperaturökning vid full belastning
|
Används för att bestämma järn (kärna)
förluster och parametrar utan belastning
|
Lasttillstånd
|
Simulerar full last med
cirkulerande ström mellan två transformatorer
|
Utförs vid tomgång, sekundär
är öppen
|
Antal transformatorer
|
Kräver två identiska
transformatorer med samma klassificering
|
Kräver endast en transformator
|
Strömförbrukning
|
Drar endast förlusteffekt (järn +
kopparförluster), så energibesparing
|
Drar väldigt liten ström eftersom endast
kärnförluster uppstår
|
Förluster uppmätta
|
Mäter både järnförluster (från
matning) och kopparförluster (från cirkulerande ström)
|
Mäter endast järnförluster som nr
ström flyter i sekundär
|
Noggrannhet
|
Ger exakta resultat på riktigt
arbetsförhållanden (full last).
|
Ger begränsad data, inte lämplig
för full belastningsprestanda
|
Värmeeffekt
|
Kan observera temperaturökning pga
till fulllastström
|
Ingen nämnvärd uppvärmning sedan dess
tillstånd utan belastning
|
Komplexitet
|
Mer komplex installation med
ytterligare anslutningar och instrument
|
Enkel installation, lätt att utföra
|
Ansökningar
|
Används i labb och industrier för
fulllasttestning och prestandautvärdering
|
Används för grundläggande testning och
parameterberäkning av transformatorer
|
Sumpners test är en användbar och energibesparande metod för att testa transformatorer under verkliga arbetsförhållanden.Det hjälper till att mäta viktiga faktorer som effektivitet och temperaturökning exakt.Genom att följa korrekta steg och försiktighetsåtgärder ger detta test tillförlitliga resultat och används ofta i både labb och industrier.
Dela detta inlägg